厦门柔性电子研究院
福建省协同创新院柔性电子产业技术分院
——协同  创新  共享  发展
ACS Nano:用于设计3D打印柔性生物电子的水凝胶
灵活的电子产品需要具有类似于本地组织的机械性能的弹性和导电生物界面。设计这种生物界面的传统方法经常利用导电纳米材料与使用有毒光引发剂交联的聚合物水凝胶相结合。此外,这些系统经常表现出较差的生物相容性,并在生理条件下面临导电性和机械刚度之间的权衡。


研究成果

为了应对上述挑战,美国德州农工大学Akhilesh K. Gaharwar教授团队开发了一类剪切稀化水凝胶,作为3D打印柔性生物电子的生物材料油墨。这些水凝胶是通过MoS2纳米组件与天然衍生的聚合物硫酸盐明胶的空位驱动凝胶化而设计的。由于具有剪切稀化特性,这些纳米工程水凝胶可以被打印成复杂的形状,可以对机械变形作出反应。化学交联的纳米工程水凝胶表现出抗压模量上升了20倍,可以承受高达80%的应变而不发生永久变形,符合人体解剖学的灵活性。该纳米工程网络表现出高导电性、抗压模量、假电容和生物相容性。3D打印的交联结构表现出优异的应变灵敏度,可作为可穿戴式电子产品来检测各种运动动态。研究结果表明,这些纳米工程水凝胶为各种新兴的生物医学应用提供了更好的机械、电子和生物特性,包括3D打印的柔性生物传感器、执行器、光电子学和治疗性输送装置。相关研究以“Nanoengineered Ink for Designing 3D Printable Flexible Bioelectronics”为题发表在ACS Nano期刊上。


研究亮点

1. 展示了一种简单的策略,通过将富含缺陷的MoS2纳米组件与硫醇化明胶(Gel-SH)相结合,设计出具有高度弹性、剪切稀化、3D打印的水凝胶结构,并具有可调整的电子、离子和电容反应。
2. 工程化的Gel-MoS2水凝胶构建体表现出合适的体外和体内生物相容性,展示了对机械应变的精确运动感应能力。
3. 3D打印的水凝胶被用来设计灵活的、可穿戴的电子设备,准确地监测各种动态应变状态,可作为潜在的植入式生物电子装置,监测人体运动和其他动态参数。


图文导读


.

Figure 1. Synthesis and fabrication of nanoengineered hydrogel bioinks through defect-driven gelation.


Figure 2. Chemical characterization of cross-linked MoS2/Gel-SH hydrogels investigating hydrogel architecture and conforming defect-driven gelation.



Figure 3. Mechanical characterization of cross-linked MoS2/Gel-SH hydrogels to examine their elastomeric attributes and demonstrate 3D printability of nanoengineered ink.


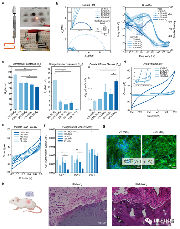
Figure 4. Electrochemical characterization and in vitro and in vivo cytocompatibility of MoS2/Gel-SH hydrogels.


Figure 5. Strain sensing and dynamic motion capture analysis of MoS2/Gel-SH hydrogels.


总结与展望

已经证明了一种简单易行的方法来塑造具有混合导电性的高度弹性的生物兼容水凝胶网络。这些水凝胶复合材料是在没有任何外部刺激或引发剂的情况下,使用富含缺陷的二维MoS2纳米组件制造的,它既是共价交联的活性中心,也是电子传导性的活性中心。水凝胶前体表现出剪切稀化的特性,具有可调控的流变学反应。纳米组合物调节粘弹性行为,使水凝胶的3D打印成为可能。这些水凝胶结构的机械、膨胀和导电行为可以被富含缺陷的纳米组合物有效地调控。这些水凝胶结构由于具有特殊的体外和体内生物相容性,由于其混合导电性、电荷储存和与人体组织相似的机械性能,可用于保健品、可摄取的电子产品和能源储存。这些富含缺陷的二维MoS2纳米组件具有大带隙、叠层结构、平面结构、静电特性以及对pH值和蛋自质的敏感性,使它们在灵活的生物传感器应用中非常有用。这里构思的高弹性应变敏感水凝胶被用来设计3D打印的可穿戴电子设备,能够感知各种各样的人体运动,同时显示出高机械和电化学耐久性,这对于机械要求高、动态环境下的人体来说是特别需要的。此外,MoS2纳米组件的光响应特性也可用于设计3D打印的光驱动导电装置,并进一步用于设计水凝胶与其他各种2D TMD纳米材料的生物医学应用。